薪火相传40载,商道匠心向未来。桂林理工大学商学院肇始于1985年8月3日开始筹建的桂林冶金地质学院经济管理系,位于山水甲天下的世界著名旅游城市、中国历史文化名城、岭南读书文化重要发源地、全国文明城市——桂林。这里是“中国空气质量最好的内陆城市”之一,“中国十大最有幸福感城市”之一,连接西南、华南、中南最便捷的交通枢纽,中国-东盟自由贸易区的门户城市之一,“一带一路”和黔粤湘桂交界重要的联接点,具有优质的学习、工作、生活环境以及独具特色的区位优势。
经过40余年的创新发展,学院形成了以“培养行业英才,贡献商科智慧,服务重大战略,推动绿色发展”为使命,以“成为扎根八桂大地的卓越商学院”为愿景,以“志存高远,取精用弘”为价值观的优秀文化。
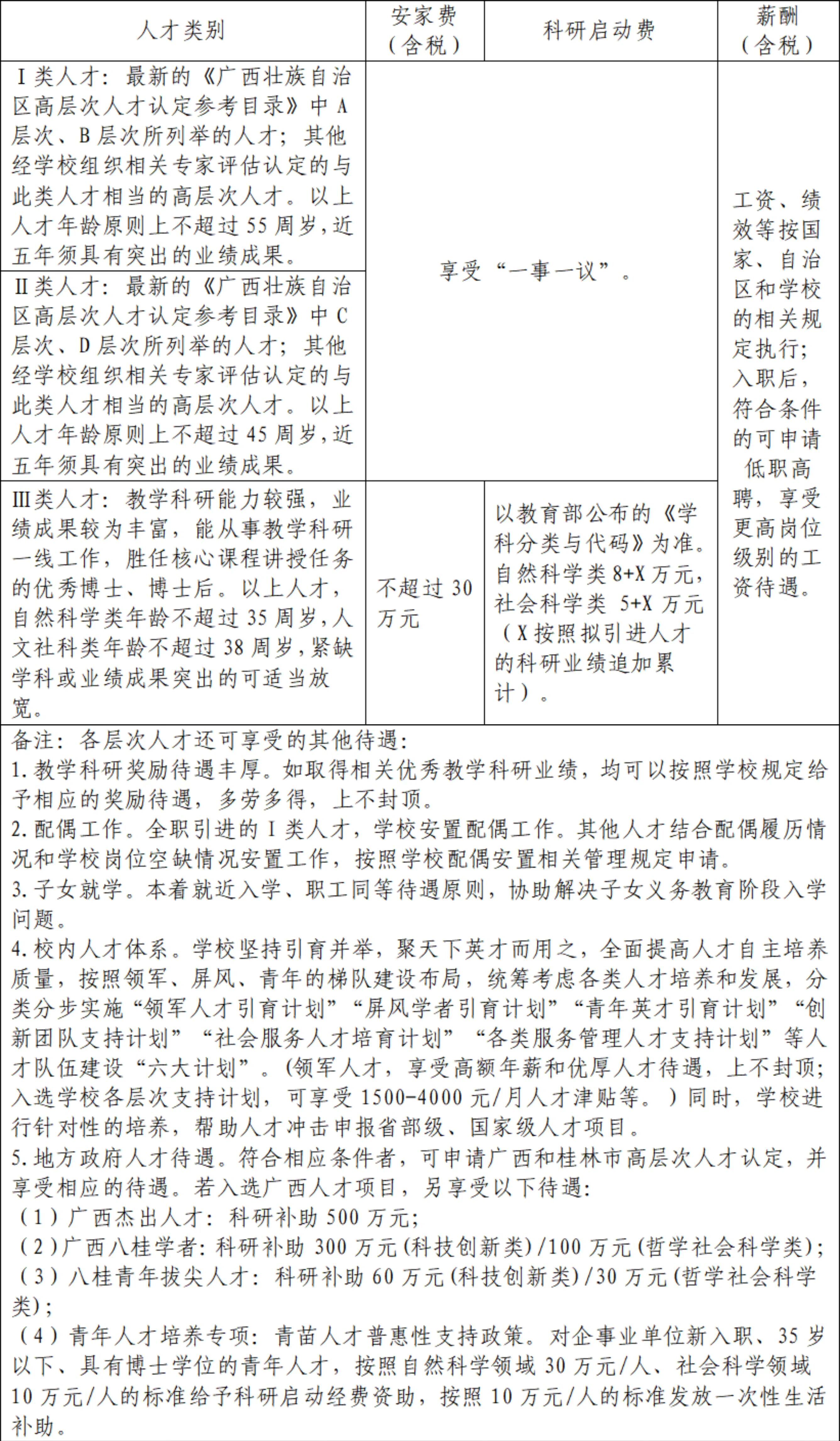
......
二、人才引进类别及待遇标准

三、人才引进主要学科方向
学院围绕“双碳+AI+东盟”打造办学特色,人才引进主要学科方向包括:企业碳中和科技创新及管理、智能商务与全球产业链、数字经济与绿色贸易等。
四、招聘基本条件
1.政治思想好,遵纪守法,热爱教育事业,具有较强的事业心和责任感,具有良好的职业道德和团队协助精神;
2.具有履行岗位职责的业务知识和工作能力,符合招聘岗位所需的专业、学历、学位、职称、执业(职业)资格及技能等条件要求;
3.仪表端庄,具有较高的普通话水平和语言表达能力;
4.身体健康,能适应岗位要求,体检标准按照《关于进一步规范事业单位公开招聘体检工作有关问题的通知》(桂人社规〔2019〕11号)执行;
5.应聘人员除具备以上基本条件外,还应符合招聘岗位所规定的相关资格条件。
五、应聘者应提供材料
应聘者可通过信函、电子邮件等方式报名,并提供下列材料:
(一)《桂林理工大学公开招聘报名表》(详见相关下载)
(二)应聘证明材料(详见相关下载)
1.学历、学位证书(在国(境)外获得的学历学位须经教育部学历学位认证中心认证)、专业技术职务资格证及身份证的复印件和扫描件各1份;
2.近三年教学科研项目、获奖及专利情况的证明复印件;
3.三篇重要创新性论文的全文及其刊载杂志封面、目录的复印件,以及报名登记表中列举的其他代表性著作封面、目录和论文首页复印件;
4.报名登记表中列举的SCI、EI、SSCI、CSSCI收录以及论文他引情况的证明(须经有关检索机构盖章);
5.应聘人在国外任职或在国内担任重要职务的任职证明;
6.应聘岗位的工作设想;
7.本人近期白底彩色免冠照片1张。
六、注意事项
1.应聘者提供的应聘材料须真实准确,一经发现应聘材料存在虚假不实之处,将取消应聘资格;
2.应聘者提交的应聘材料一般不予退还,证明材料请提供复印件。
七、联系方式
联系人:李老师
电话:0773-5893129,13457690464
邮箱:lileiguilin@foxmail.com
通讯地址:广西桂林七星区建干路12号桂林理工大学商学院
邮政编码:541004
八、相关下载
桂林理工大学公开招聘报名表
桂林理工大学公开招聘应聘证明材料





